繁体中文
加入收藏
本站
站群
首页
导航
首页
环保资讯
环保业务
政府信息公开
在线服务
环境数据
互动交流
您当前的位置:
首页
>
环保业务
>
行政执法
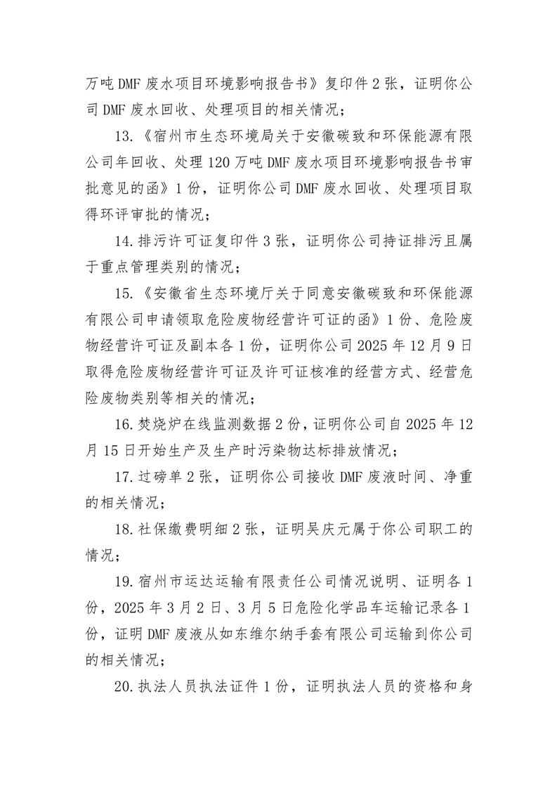
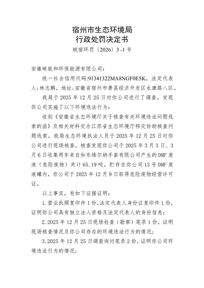
皖宿环罚[2026]3-1号
发布日期:2026-04-08 09:38
来源:宿州市生态环境局
编辑:市生态环境保护综合行政执法支队
阅读次数:
字号:
大
中
小
背景颜色:
分享到:
打印
智能问答
手机版
宿事速办
微信
微博
分享